近日,中国科学技术大学国家同步辐射实验室潘洋教授团队利用自行研发的解吸电喷雾电离/二次光电离(DESI/PI)质谱成像平台(Analytical Chemistry,2019,91, 6616-6623)结合多孔聚四氟乙烯印迹技术,实现对多种植物叶片中代谢物的空间成像。研究成果以“Enhanced Coverage and Sensitivity of ImprintDESI Mass Spectrometry Imagingfor Plant Leaf Metabolites by Post-Photoionization”为题,以frontcover形式发表于国际分析化学领域著名期刊《Analytical Chemistry》杂志(doi.org/10.1021/acs.analchem.2c03329)。
在已知植物种群中,有约200,000个植物代谢物的化学结构被鉴定出来。植物代谢物的成分分析和空间成像对探讨植物代谢物的生物合成、运输、生理机制、自我调节机制及植物与生态的相互作用具有重要意义。质谱成像是近年来涌现出的分子成像技术,具有免荧光标记、不需要复杂样品前处理等优点。然而,由于植物角质层和表皮蜡的存在,常规MALDI和DESI等软电离技术很难穿透角质层作用于叶肉组织,从而无法对植物叶片中的代谢物进行直接成像。

图1.期刊封面

图2.印迹DESI/PI质谱成像流程图
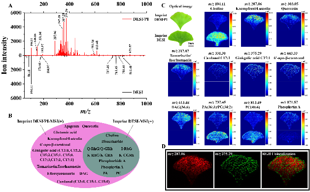
课题组通过印迹方法,将叶片中的植物代谢物转移至多孔聚四氟乙烯材料上,并对印迹后的材料进行成像,可实现对叶片植物代谢物的间接成像。由于使用DESI/PI技术,相比于传统DESI方法,正离子模式下可新检出多达百种萜类、黄酮类、氨基酸和苷类等次生代谢产物;负离子模式下整体代谢物信号强度可增强一个数量级。

图3.银杏叶叶片印迹质谱成像
课题组进一步利用该技术对茶叶进行研究,发现咖啡因在叶中脉富集、茶氨酸在叶柄富集并延伸至中脉和叶尾,为咖啡因主要在茶叶中脉合成和茶氨酸在茶叶根部合成并转运至叶片的生物合成位点及转运路径提供了强有力的证据。实验还检测到茶叶中儿茶素(EC/C, EGC/GC, ECG/CG, EGCG/GCG)生物合成网络中重要的黄酮类代谢物并以质谱成像的形式展示出空间分布,表明印迹DESI/PI成像技术在探索植物代谢转化位点和途径方面有巨大的潜力。

图4.茶叶印迹成像以及儿茶素生物合成网络
论文第一作者为吴刘天博士生,刘成园特任副研究员和潘洋教授为共同通讯作者。该工作得到了国家自然科学基金、中央高校基本科研业务费专项资金和中国科学院关键技术人才计划支持。
论文链接:https://pubs.acs.org/doi/10.1021/acs.analchem.2c03329
(国家同步辐射实验室、科研部)