中国科学技术大学生命科学与医学部周丛照教授课题组,利用冷冻电镜单颗粒技术解析侵染模式蓝藻—鱼腥藻PCC 7120的肌尾噬藻体A-1(L)尾部机器的完整三维结构,结合一系列生化实验鉴定多个识别和水解宿主的关键功能模块,并基于结构信息重注释其基因组,揭示A-1(L)与其特异性宿主蓝藻相互作用的结构基础和分子机制,相关成果以“Structure of the intact tail machine of Anabaena myophage A-1(L)”为题于2024年3月26日在线发表在《Nature Communications》上。
蓝藻利用光能将二氧化碳转化为生物质,参与调控生物圈的碳氮循环。频繁的人类活动引起水生生态系统中氮磷的输入量急剧增加,导致严重的水体富营养化,蓝藻大量繁殖而形成水华。噬藻体作为特异性侵染蓝藻的噬菌体,与宿主相互作用可引发宿主细胞裂解或代谢重编程,参与水生生态系统的能量分流和物质循环、蓝藻种群密度和丰度的调节等。然而,噬藻体通常具有极强的宿主特异性,且目前噬藻体的研究主要集中在海洋噬藻体,对淡水噬藻体与宿主之间相互作用的深入研究仍然较少。这极大限制了噬藻体的工程化改造,以及将其作为一种环境友好的制剂应用于调控蓝藻水华。
鱼腥藻PCC 7120是一种丝状固氮蓝藻,具有成熟的遗传操作系统,已成为研究蓝藻的理想模式生物。A-1(L)是一株于20世纪70年代分离的肌尾噬藻体,能够特异性侵染鱼腥藻PCC 7120,在与宿主长期进化过程中相生相杀。因此,噬藻体A-1(L)与鱼腥藻PCC 7120可作为研究噬藻体和蓝藻相互作用的理想模型。
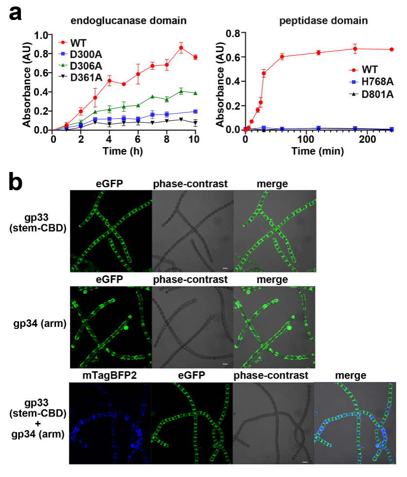
在前期报道A-1(L)正二十面体衣壳结构的基础上(JournalofVirology, 2021),研究人员进一步解析其三组分尾部机器的结构,包括颈部、尾部和附着的纤维(图一)。颈部由十二聚体门户蛋白、十五聚体接头蛋白和六聚体连接蛋白组成,外侧锚定着五根独立组装的串珠状颈部纤维。可收缩的尾部由24个尾管蛋白六元环和24个尾鞘蛋白六元环围绕着中央的卷尺蛋白组成。尾部末端榫卯结构的基板包含五个组分:尾尖蛋白-中心蛋白组成的中央三聚体核心,两种构象的六个栓塞蛋白亚基连接内部的三聚体核心和外部六重对称的楔形蛋白异源三聚体。六根长尾纤和六根短尾纤成对折叠,其中一端固定在基板上,另一端折回贴近衣壳。通过结构分析结合生化实验进一步鉴定基板中心蛋白的双重水解活性和两种尾纤的受体结合活性(图二)。此外,A-1(L)的完整结构帮助我们重注释了其基因组,将注释基因的比例提高至60%。该研究有助于我们深入理解噬藻体与宿主蓝藻相互作用的分子机制,为将来开发环境友好型底盘噬藻体奠定理论基础。
中国科学技术大学周丛照教授和李琼副教授为该论文的共同通讯作者,博士生余荣成为该论文的第一作者。冷冻电镜数据收集工作在中国科学技术大学冷冻电镜中心完成,共聚焦成像和质谱在中国科学技术大学生命科学实验中心完成。上述研究得到国家自然科学基金、科技部和中央高校基础科研业务费的资助支持。
全文链接:https://www.nature.com/articles/s41467-024-47006-z

图一 噬藻体A-1(L)尾部机器的完整结构

图二 A-1(L)基板中心蛋白的双重水解活性和两种尾纤的受体结合活性
(生命科学与医学部、科研部)